会计报税
天秦会计师事务所 - 远程报税,安全!
647-880-9099
联  系  人:
Kevin (英语/国语)
联系电话:
647-880-9099
电子邮件:
服务区域:
大多地区


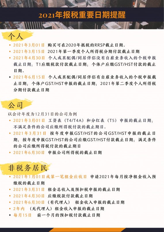
2021年报税重要日期提醒

个人

  • 2021年3月01日  -- 购买可在2020年抵税的RRSP截止日期
  • 2021年3月15日  -- 2021年第一季度个人所得税分期付款截止日期
  • 2021年4月30日 -- 个人或其配偶/同居伴侣没有自雇业务收入的个税申报截止日期;T1应缴税款付款截止日期;个体户应缴GST/HST付款的截止日期
  • 2021年6月15日  -- 个人或其配偶/同居伴侣有自雇业务收入的个税申报截止日期;个体户GST/HST申报的截止日期

公司(以会计年度为12月31日的公司为例)

  • 2021年3月01日 -- 工资表(T4/T4A)和分红表(T5)申报的截止日期;不满足条件的公司应缴所得税付款的截止期日
  • 2021年3月31日 -- 按年度申报GST/HST的公司GST/HST申报的截止日期;按年度申报GST/HST的公司应缴GST/HST付款截止日期;满足条件的公司应缴所得税付款的截止期日
  • 2021年6月30日 -- 申报公司所得税的截止日期

非税务居民

  • 2021年1月01日或第一笔租金应收日 -- 申请2021年每月按净租金收入预缴税的截止日期
  • 2021年3月31日 -- 租金总收入及预扣税申报的截止日期(NR4)
  • 2021年4月30日 -- 应缴税款付款截止日期
  • 2021年6月30日 --(有代理人) 租金收入申报的截止日期
  • 2年内 --(无代理人)租金收入申报的截止日期
  • 每月15日 -- 前一个月的预扣税付款截止日期


加国无忧提醒您:服务黄页所有信息的合法性和真实性由信息提供者负责,请慎重审核和决策!